2016年汽车圈有哪些事影响深远—政策篇
01月5日, 2017 7,965 views
2016已经悄然离去,在这一年中,车圈发生了许多大事足以对新的一年车市产生影响。从政策、汽车产业角度来看,1.6L购置税优惠政策的延续、皮卡解禁、国五标准施行等政策或多或少会对今年的车市走向产生影响。而对于普通消费者来说,网约车新政的出台、商业车险改革等变革都是与日常生活所息息相关的。站在2017年的开端,不妨回顾一下2016年出台的那些政策。

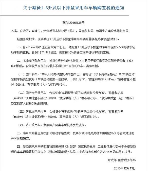
1、1.6L以下购置税优惠政策延续
12月15日,中华人民共和国财政部税务司公布通知,1.6L及以下乘用车将施行全新的购置税优惠政策。此次优惠政策自2017年1月1日起至12月31日止,对购置1.6升及以下排量的乘用车减按7.5%的税率征收车辆购置税。自2018年1月1日起,恢复按10%的法定税率征收车辆购置税。

此外,除对传统小排量燃油车的政策支持外,新能源车型还拥有免征购置税政策。发展新能源汽车是我国交通能源战略转型、推进生态文明建设的重要举措。至2017年底,对获得许可在中国境内销售(包括进口)的纯电动以及符合条件的插电式(含增程式)混合动力、燃料电池三类新能源汽车,施行免征车辆购置税政策。
小排量乘用车购置税减半的优惠政策是从2015年10月1日开始实施,原计划于2016年12月31日截止,政策的出台极大的鼓舞了中国汽车市场。此次政策的延续虽有些“折扣”,但已有不少车企表示会“自掏腰包”延续购置税减半的优惠幅度,种种条件均为保证2017年的中国车市呈现平稳态势。
2、130万及以上小汽车 加征10%消费税
11月30日,财政部国家税务局下发通知,为了引导合理消费,促进节能减排,经国务院批准,对超豪华小汽车加征消费税。简单而言:消费者在购买零售价格130万元(不含增值税)及以上的乘用车和中轻型商用客车时,需在零售环节额外缴纳消费税,税率为10%。

以购买官方指导价为198.8万元(含增值税17%)的BMW i8为例,12月1日起消费者需额外缴纳的消费税约为16.99万元。那么16.99万元的额外加征消费税怎么来的呢?看这里:198.8÷1.17×10%≈16.99万元。
在笔者看来,超豪华车加征消费税,虽会引起“壕”的愤慨,但并不会对超豪华细分市场产生重大影响。
3、国Ⅴ排放标准将全国实行
为减少污染物排放,自2016年4月1日开始,国Ⅴ排放标准已率先在北京、上海、广州等11个省市实施,而此项措施也将在全国范围内执行。据悉,国Ⅴ排放标准将于2017年1月1日起全国范围全面实行,这也标志着93#、97#号汽油将会被92#、95#全面替代,93#、97#号汽油将退出市场。

新政将于2017年1月1日起在全国范围内实施,但现在国内大部分地区还在销售国Ⅳ排放标准的车型,而在国Ⅴ全国执行后,这些国Ⅳ车就无法注册上牌。消费者在购车时,要认清排放标准,最终的价格会有差异。在全国全面实行国Ⅴ排放标准后,国Ⅳ车型不能进行外迁过户到其他城市,只能在本地进行二手车的过户。
国V排放标准的施行对于空气环境治理会起到帮助,但施行初期,消费者在购车时偶尔会出现国IV标准车型无法上牌照的情况,消费者购车时需要注意。
4、国八条取消二手车“限迁”
2016年3月25日,国务院办公厅印发《关于促进二手车便利交易的若干意见》(以下简称《意见》),要求不得制定限制符合国家标准的二手车迁入政策,已经实施限制二手车迁入政策的地方,要在2016年5月底前予以取消。

本以为随着取消二手车“限迁”政策的出台,二手车市场将有望迎来新的高峰,然而在299个限迁城市中,取消限迁的仅有8个,政策落地情况让人大跌眼镜。
5、皮卡解禁
2月26日,工信部、国家发改委和公安部联合下发关于《开展放宽皮卡车进城限制试点促进皮卡车消费》的通知,标志着皮卡解禁终于有了正式的文件精神。从公告名称来看,明确显示是三部委提出“放宽”皮卡进城限制试点,而非完全解除。公告名称后半段:“促进皮卡车消费”则表明将进一步带动皮卡车消费。该通知表明,此次试点集中在河北、辽宁、河南、云南四省,试点范围较小参考意义十分有限。

此次皮卡的解禁更多的是为了针对商用车制造业的一次刺激性作用,亦不会对皮卡市场销量有着明显的帮扶。在我国,皮卡大多定义为货车,与电影中开车皮卡去旅行的画面相差甚远,而在美国等国家,皮卡则代表着另一种生活方式。
6、新能源汽车技术路线图发布
10月26日,在2016中国汽车工程学会年会上,《节能与新能源汽车技术路线图》发布,这也是业内千呼万唤的新能源汽车最新政策。本次发布的路线图为“1+7”,主要包括:总体技术路线图、节能汽车技术路线图、纯电动和插电式混合动力汽车技术路线图、氢燃料电池汽车技术路线图、智能网联汽车技术路线图、汽车制造技术路线图、汽车动力电池技术路线图、汽车轻量化技术路线图。

本项技术路线图描绘了我国汽车产业技术未来15年发展蓝图。总体目标是:至2030年,汽车产业碳排放总量先于国家提出的“2030年达峰”的承诺和汽车产业规模达峰之前,在2028年提前达到峰值,新能源汽车逐渐成为主流产品、汽车产业初步实现电动化转型,智能网联汽车技术产生一系列原创性科技成果,并有效普及应用,技术创新体系基本成熟,持续创新能力和零部件产业具备国际竞争力。
新能源车骗补问题暴露出产业政策也可能失灵,不仅导致产业政策预想的目标不能达到,还产生一些不良的后果。后期,国家可能通过一系列政策,对新能源车产业各方面进行管理,以保证行业长期健康规范发展。
7、新能源车骗补
9月8日,财政部官方网站挂出了《关于新能源汽车推广应用补助资金专项检查的通报》,并明确列出了作为典型骗补案例的五家企业,分别是苏州吉姆西、苏州金龙、深圳五洲龙、奇瑞万达贵州客车以及河南少林客车。涉及新能源汽车补贴金额10.1亿元。这份通报意味着持续了222天的新能源汽车骗补调查的正式进入结果发布期。

新能源车骗补的丑闻无疑让正处于向上期的新能源汽车遭到了质疑,此次骗补事件的发生也是由于监管上存在漏洞,导致给新能源汽车产业发展“添乱”。无论是7月的西安会议、8月底的电动车百人会夏季论坛,以及9月初的中国汽车产业发展国际论坛,都共同传达出建立针对新能源汽车的长效法制化机制,其中包含平均油耗法规与积分交易机制。风暴过后,一场新能源汽车“去补贴化”的合规之路已徐徐展开。
8、商业车险改革
2015年6月,黑龙江、山东、广西、重庆、陕西、青岛等6个地区率先启动试点,今年1月,天津、内蒙古等12个地区紧随其后成为第二批试点。日前,保监会发文表示,自2015年6月1日以来,商业车险条款费率管理制度改革试点工作在黑龙江等18个地区实施并取得积极成效,并决定将商业车险改革推广到全国范围。

什么情况下会涨?出险次数越多,第二年的保费肯定会越高。车主们要想获得更低的保费优惠,要注意一下慎重考虑小剐蹭报险次数了。按照新政策,如果不出险则可以打八五折,出险一次不打折。假设你的爱车保险原价为6500元,打八五折后为5525元。如果你在保险期内使用了一次划痕险,那么这意味着划痕险会使该车次年的保费费率上浮了15%。如果出险两次的话,那么保费更是会上涨25% ,个中花费权衡,需要车主仔细考虑了。
那什么情况属于“该降”的?商业车险费率改革后,低风险车主可享受更大优惠,比如连续3年、连续2年和上年不出险的客户,均可享受不同程度的降价。这一改变也进一步鼓励驾驶人安全驾驶来得到更大的优惠。
9、网约车新政出台
北京市与上海市在近期分别发布了两地的网约车管理细则,对于网约车平台公司、车辆、驾驶员的相关许可和要求进行了细化。简单可以理解为“三京二沪”,意思是北京地区的网约车需要符合“京人京证京车”,而上海地区的网约车必须为“沪人沪车”。除此之外,对于车辆的轴距和排量也有相应要求。至此,网约车市场将从融资烧钱的野蛮发展阶段,慢慢步入正轨。

10、新能源号牌式样敲定
截止2016年底,我国注册登记的纯电动汽车已超过50万辆。为更好促进新能源汽车发展,更好区分辨识新能源汽车,实施差异化交通管理政策,公安部将试点启用新能源汽车专用号牌。网通社从公安部获悉,从2016年12月1日起,上海、南京、无锡、济南、深圳5个城市将率先试点启用新能源汽车号牌,而新能源号牌的样式也在近日正式敲定。另外,新能源号牌有望在2017年下半年在全国推广使用。

公安部交通管理局于今年4月至5月就号牌式样开展网上公开征求意见,前后共有14.54万人参与投票,在征求相关部门和行业企业意见后,最后选定得票率最高的作为新能源汽车号牌式样。新能源汽车号牌分为‘小型新能源汽车号牌’和‘大型新能源汽车号牌’,号牌外廓尺寸为480×140毫米。其中,小型新能源汽车号牌为渐变绿色,大型新能源汽车号牌为黄绿双拼色。

与普通汽车号牌相比,新能源汽车号牌号码由5位升为6位,号牌号码容量增大。如原“粤B·D1234”可升位至“粤B·D12345”,这样可避免与普通汽车号牌重号。另外,新能源汽车号牌工本费不变,仍执行现行国家规定的普通汽车号牌收费标准,每副号牌100元。
欢迎加入车聚网读者微信群:请先添加微信号autojucom,并注明“我要入群”,之后我们将拉您入群,或加入QQ群:383683141。
欢迎微信扫码或搜索autoju(←长按可复制),关注我们的公众号。









发表评论: